资料下载
您所在的位置:首页>
资料下载
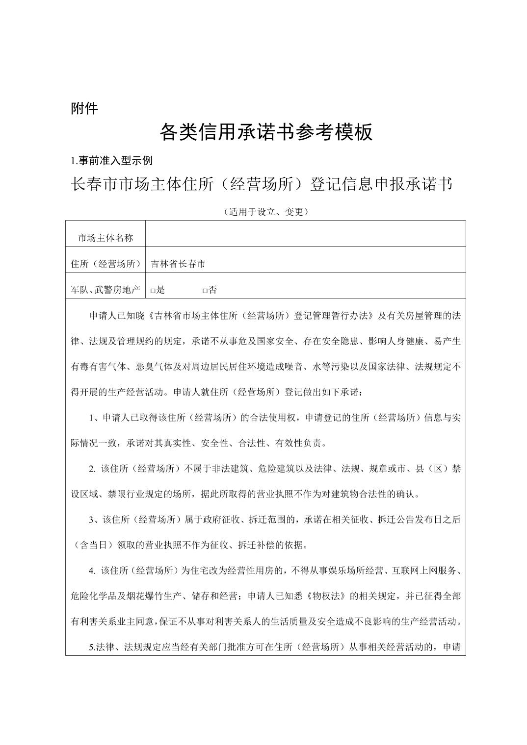
各类信用承诺书参考模板
2022-10-11
|
来源:
|
专栏:资料下载
|
浏览量:
















